星空·官方端在线登入>政策法规2023年11月28日
预防为主 生命至上丨我司开展消防演练和应急救护培训
2023-11-17
“大爱无疆,血脉相连”——星空·官方端在线登入开展无偿献血活动
2023-10-13
龙达恒信董事长杨宏民、湖南省湘咨副总经理毛红心等一行前来我司考察交流
2023-08-31
祝贺我司4位专家受聘为湖南工业大学土木工程学院客座教授
2023-07-10
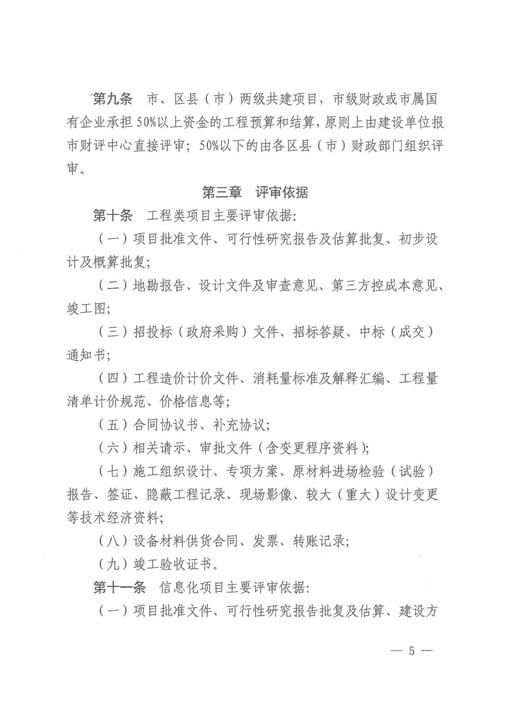
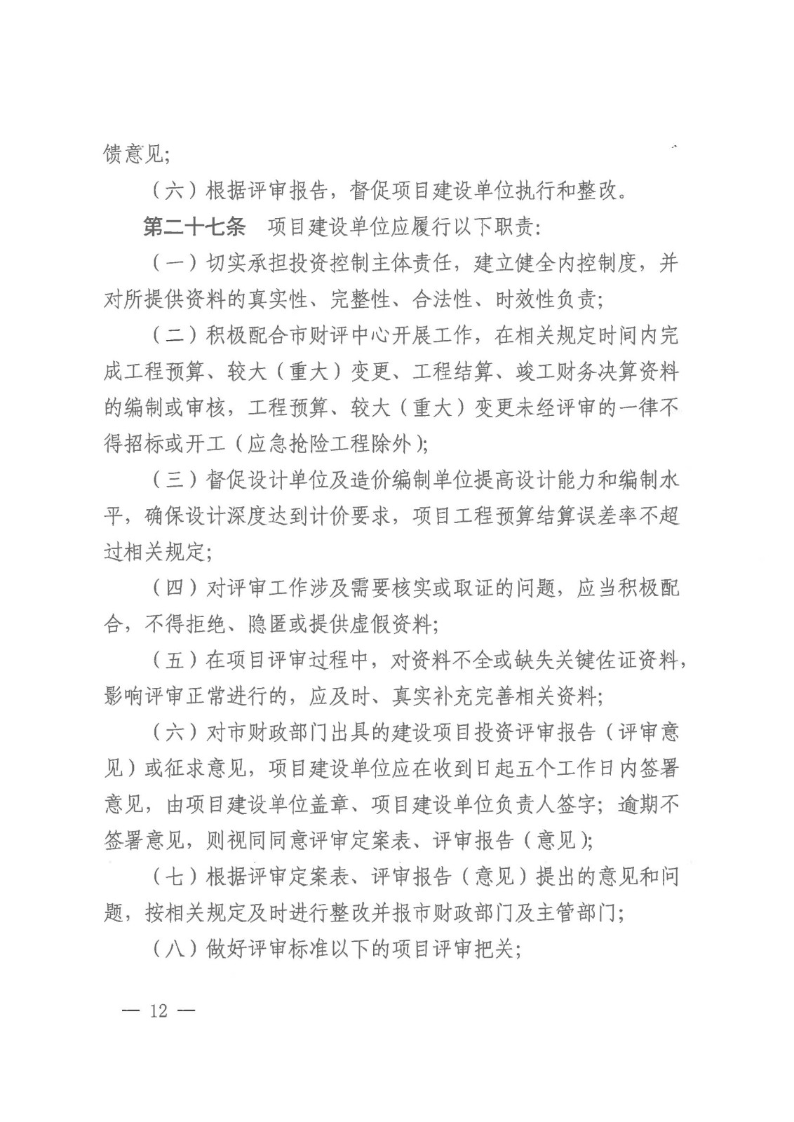
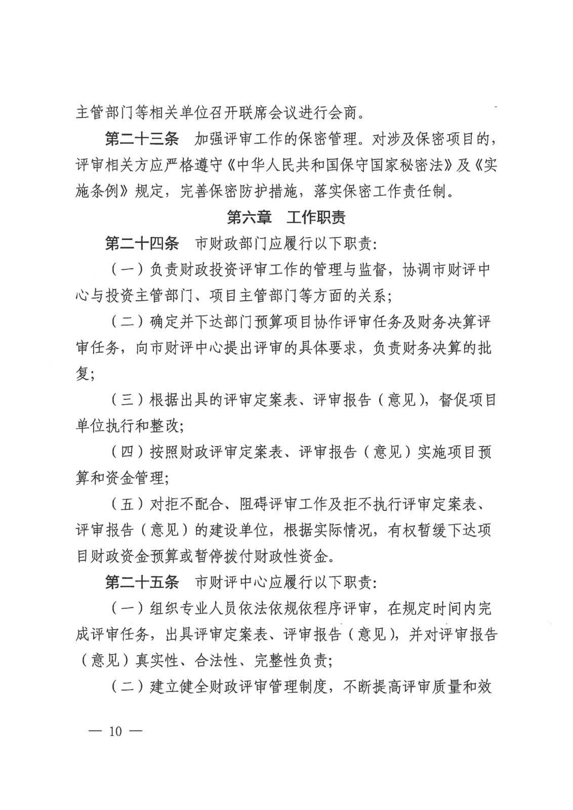
星空·官方端在线登入丨品牌+专业+实力
2023-07-05
星空·官方端在线登入20周年母亲节特刊:感谢你的一路相伴!
2023-05-14
逐梦新征程,奋斗再出发丨星空·官方端在线登入二十周年暨五四表彰大会
2023-05-08
万达有你 青春有我 与你同行——集体生日及迎新茶话会
2023-05-04
株洲市住房和城乡建设局副局长王亚军一行莅临我司调研指导工作
2023-04-13
株洲市公共资源交易中心副主任杨琼一行莅临我司调研指导工作
2023-04-06